高定家具管理制度文件
资料学习价:¥50 16.9MB,OFFICE可编辑文件,百度云网盘发货。
请加老李微信:ligongts 支付整理费,提取文件。(备注:高定家具管理制度文件)
『高定图纸站』高定木作品牌图纸及高定木作培训课程提供商,官方网址:www.gdtuzhi.com
高定家具管理制度文件 截图

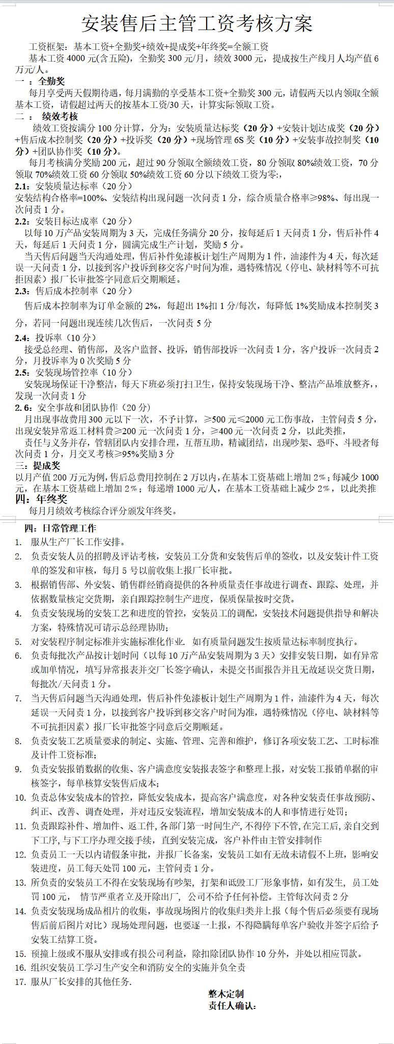
安装主管工资考核办法

安装主管责权说明书

包装车间管理条例

包装主管工资考核办法

包装主管职位说明书

财务中心职能

厂长责权说明书

木工车间管理条例

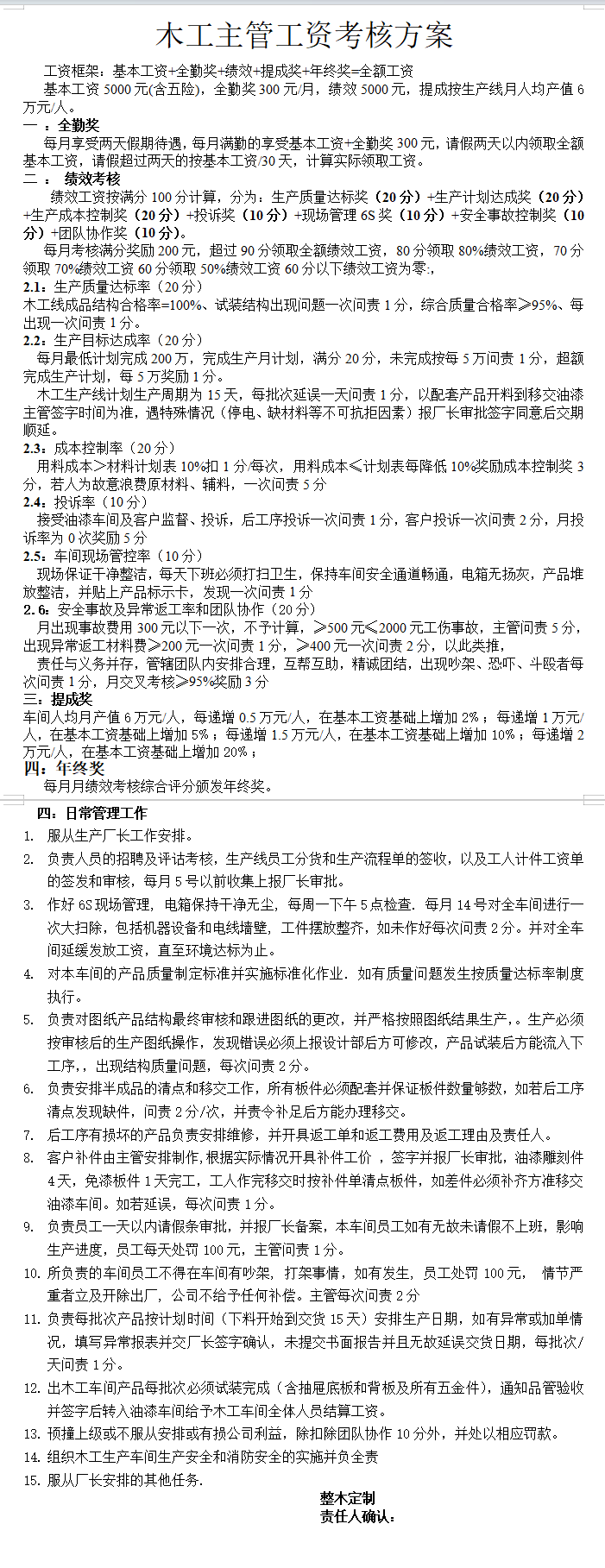
木工主管工资考核办法

木工主管责权说明书

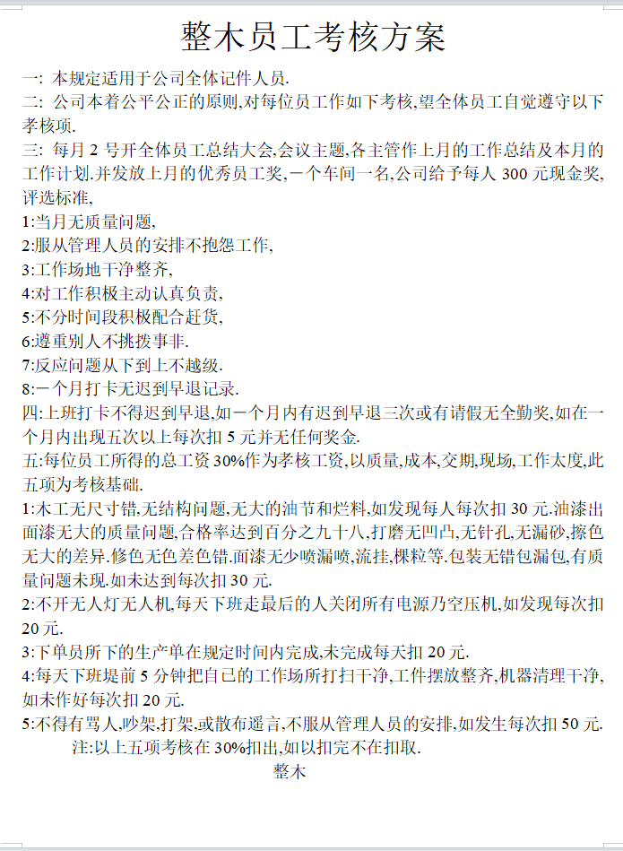
木员工优秀考核方案

员工月薪工资考核办法

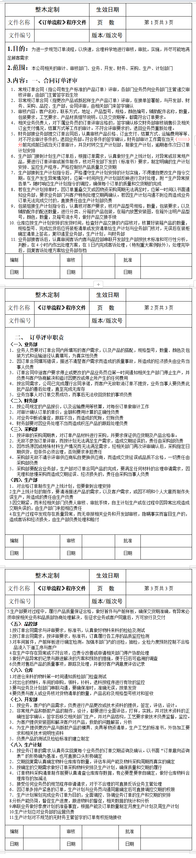
整木订单流程程序文件

整木通用工艺标准

版面有限,只展示前面一小部分文件资料!
高定家具管理制度文件,16.9MB,OFFICE可编辑文件,百度云网盘发货。
购买微信

扫描以上微信二维码联系李工,支付宝付款即可。
马上付费,资料马上到手!
联系老李大叔微信:ligongts
