推荐高定品牌:《2025年A8空间》极简定制新系列图纸资料

A8空间——门店管理文件 文件格式:EXCEL,WPS软件可打开

目录:
A8空间内部流程
A8板材分类规格及基础运用
A8报价深化运作标准规范
A8车间标准板件使用清单
A8订单对接流程及时间节点说明
A8订单对接流程介绍
A8更衣柜标准柜图册
A8空间安装指导手册
A8空间方案沟通运用模板
A8空间-审图反馈单
A8木皮及表面材质介绍
A8深化图纸标准详细说明
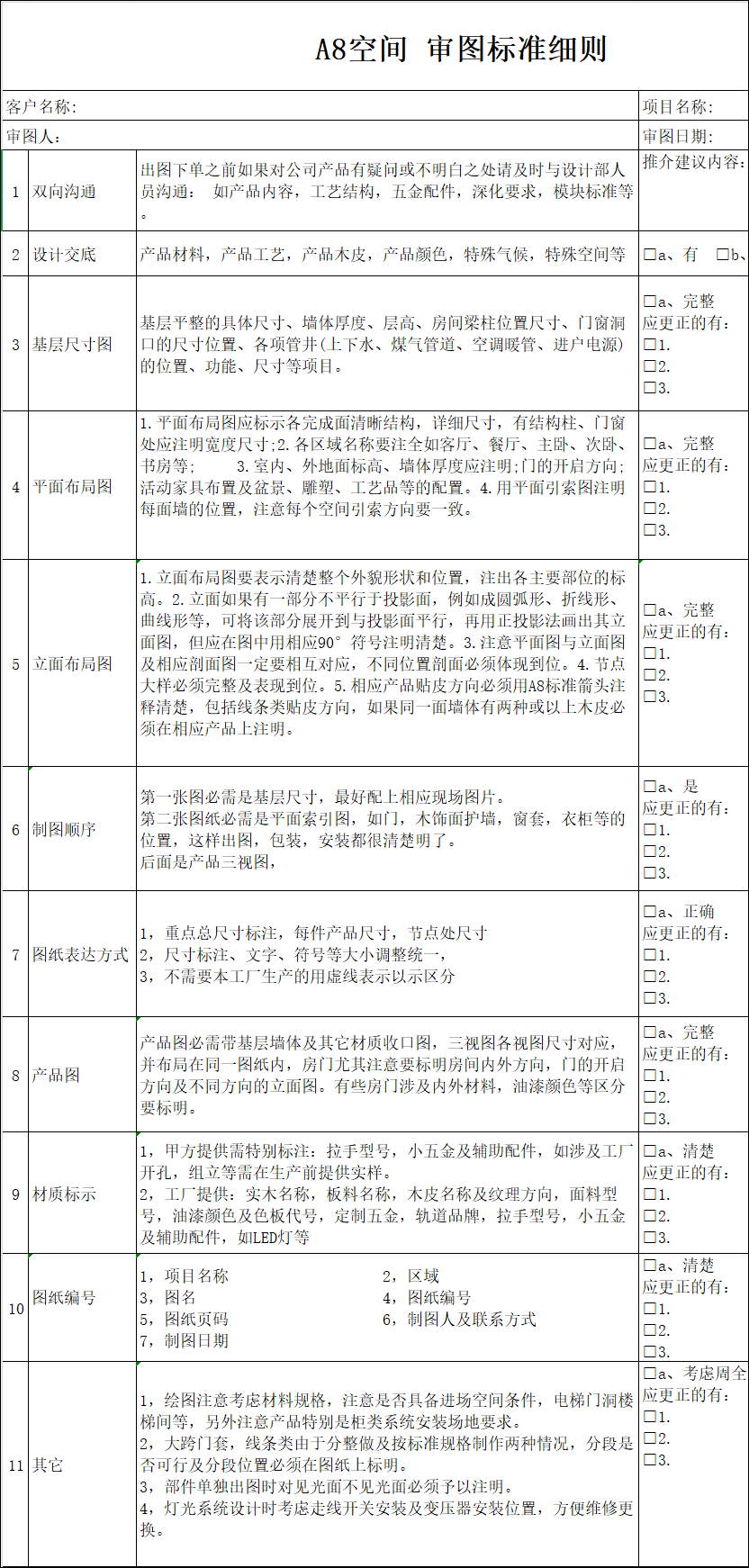
A8审图标准细则
A8销售知识百问百答
A8油漆介绍
A8专业产品技能培训
截图显示 A8空间——门店管理文件 部分资料

版面有限,只展示前面一小部分文件资料!
只截图显示了:《A8空间——门店管理文件》部分预览
.
都是A8空间管理文件
.
因『高定图纸站』老李同学每天需要画图,没有太多的精力截图。
所以 A8空间——门店管理文件 更多文件资料 未截图,敬请原谅!
A8空间极简定制新系列图纸资料 确实不错,A8空间资料随时会下架,木作朋友请及时购买!
资料分享的收入主要用于购买原厂家的图纸资料,图纸资料每年都会更新,感谢您的购买与支持!
如何购买
扫微信二维码

或手动加老李微信:ligongts
图纸版权免责声明:
本网站家具图纸皆属于原公司版权所有,本网站不承担任何责任。如有侵权,请联系我们做删除处理!整木图纸资源仅供学习与参考,请勿用于商业用途,否则产生的一切后果将由您自己承担!
